お問い合わせ
実質的支配者とは?
法人のお客さまの事業経営に支配的な影響力を有すると認められる個人(自然人)のことで、「犯罪による収益の移転防止に関する法律(犯罪収益移転防止法)」に則り、アカウント開設時や代表/取引担当者の変更時に、以下の条件に該当する個人を「実質的支配者」として、氏名・住所・生年月日等を申告していただく必要があります。
※国、地方公共団体、上場企業とその子会社は個人(自然人)とみなします。
※議決権25%超の計算は、直接保有、間接保有の合計となります。
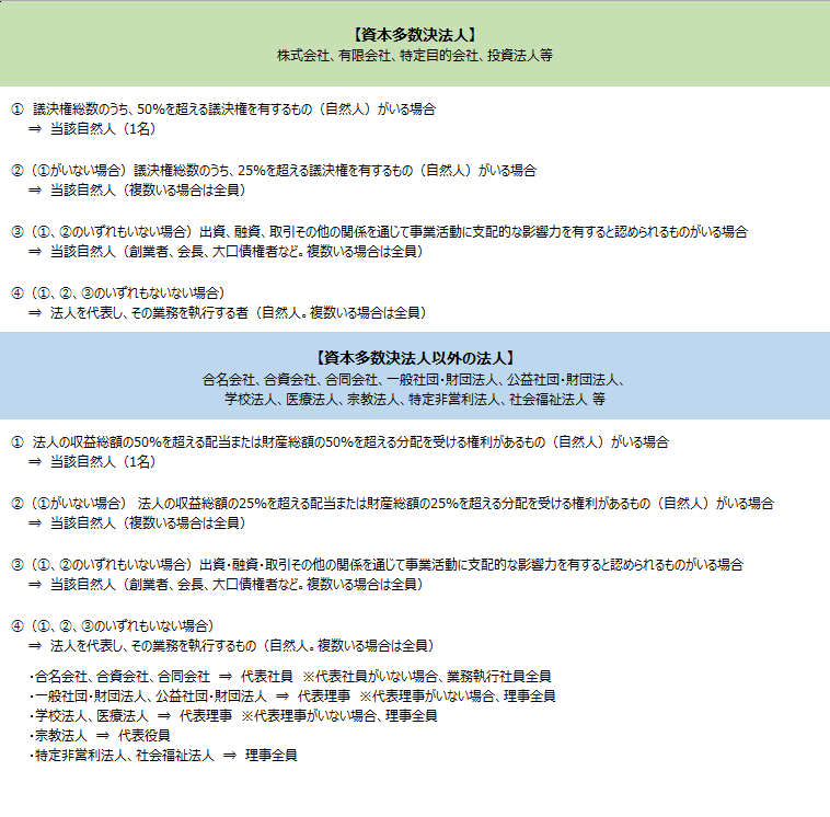
【資本多数決法人】
株式会社、有限会社、特定目的会社、投資法人等
① 議決権総数のうち、50%を超える議決権を有するもの(自然人)がいる場合
⇒ 当該自然人(1名)
②(①がいない場合)議決権総数のうち、25%を超える議決権を有するもの(自然人)がいる場合
⇒ 当該自然人(複数いる場合は全員)
③(①、②のいずれもいない場合)出資、融資、取引その他の関係を通じて事業活動に支配的な影響力を有すると認められるものがいる場合
⇒ 当該自然人(創業者、会長、大口債権者など。複数いる場合は全員)
【資本多数決法人以外の法人】
合名会社、合資会社、合同会社、一般社団・財団法人、公益社団・財団法人、 学校法人、医療法人、宗教法人、特定非営利法人、社会福祉法人 等
① 法人の収益総額の50%を超える配当または財産総額の50%を超える分配を受ける権利があるもの(自然人)がいる場合
⇒ 当該自然人(1名)
②(①がいない場合) 法人の収益総額の25%を超える配当または財産総額の25%を超える分配を受ける権利があるもの(自然人)がいる場合
⇒ 当該自然人(複数いる場合は全員)
③(①、②のいずれもいない場合)出資・融資・取引その他の関係を通じて事業活動に支配的な影響力を有すると認められるものがいる場合
⇒ 当該自然人(創業者、会長、大口債権者など。複数いる場合は全員)
④(①、②、③のいずれもいない場合)
⇒ 法人を代表し、その業務を執行するもの(自然人。複数いる場合は全員)
・合名会社、合資会社、合同会社 ⇒ 代表社員 ※代表社員がいない場合、業務執行社員全員
・一般社団・財団法人、公益社団・財団法人 ⇒ 代表理事 ※代表理事がいない場合、理事全員
・学校法人、医療法人 ⇒ 代表理事 ※代表理事がいない場合、理事全員
・宗教法人 ⇒ 代表役員
・特定非営利法人、社会福祉法人 ⇒ 理事全員
関連質問
-
アカウント登録の方法を教えてください。
-
アカウント登録に必要な本人確認書類は何を提出すればよいですか?
-
【個人】アカウント登録は誰でもできますか?
-
住所を部屋番号まで登録したいが、本人確認書類に部屋番号の記載がない場合、どうすればよいですか?
-
ホームページから申し込みしてしばらく経つが、アカウント登録が完了しません。
-
なぜ、マイナンバー書類の提出が必要なのですか?
-
「PayForex取引有効通知書」を登録住所以外の住所に郵送してもらうことはできますか?
-
アカウントの登録料や維持手数料は必要ですか?
-
外国PEPsとはなんですか?
-
「ログインIDまたはパスワードが正しくありません。」と表示されログインできません。